Carta de Serviços

Bem vindo(a) à Carta de Serviços da Prefeitura. Aqui você encontra todos os serviços disponibilizados ao cidadão de maneira fácil e rápida.

SOLICITAÇÃO DE AUTORIZAÇÃO DE IMPLANTAÇÃO DE ATIVIDADE

Descrição do serviço

A Autorização de Implantação de Atividade é um documento emitido pela Secretaria de Desenvolviemtno Urbano (SEMDURB) que, junto com outros documentos, permite ao requerente solicitar a abertura ou cadastro da sua empresa junto aos órgãos competentes. Além disso, a Autorzação também é orbigatória para solicitação de diversos alvarás emitidos pela Prefeitura Municipal de Cachoeiro de Itapemirim, inclusive a Licença de Construção, Reforma e demais serviços pertencentes a Gerencia de Licenciamento.

Quando solicitar este serviço

Poderá ser solicitado a qualquer momento, via site da Prefeitura. Funciona 24 horas nos 7 dias da semana.

Quem pode solicitar este serviço

Qualquer cidadão cadastrado no Sistema Digital

Quem pode utilizar este serviço

Qualquer cidadão que necessite da Autorização de Implantação de Atividade

Quem pode retirar este serviço

A Autorização estará disponível no Sistema Digital, dentro do processo a qual pertence e poderá ser baixada em PDF a qualquer momento pelo usuário cadastrado. Não há necessidade de retirar presencialmente na SEMURB.

Requisitos para acessar ou solicitar este serviço

Ter preenchido o formulário com informações para gerar a Tabela de Incomodidade. Para preencher, Clique aqui.
A Tabela de Incomodidade assinada pelo requerente e pelo Responsável Técnico, em todas as vias, deverá ser anexada ao processo de solicitação da Autorização de Implantação de Atividade.

Documentos necessários para acessar ou solicitar este serviço

Cópia do CPF e Identidade do Requerente;

Cartão CNPJ da empresa - quando houver;

Declaração de incomodidade assinada;

Nº da inscrição Fiscal do imóvel (apenas para informar no formulário)

Formas de acessar ou solicitar o serviço

Acessar a página do Sistema Digital da Prefeitura Municipal de Cachoeiro de Itapemirim para cadastro do requerente e após o cadastro aprovado, acessar a opção Solicitação de Autorização de Implantação de Atividade..

Previsão do tempo de espera para atendimento

O tempo de espera de atendimento dependerá do tempo de confirmação do cadastro do requerente e do volume de processos cadastrados anterior ao novo processo cadastrado.

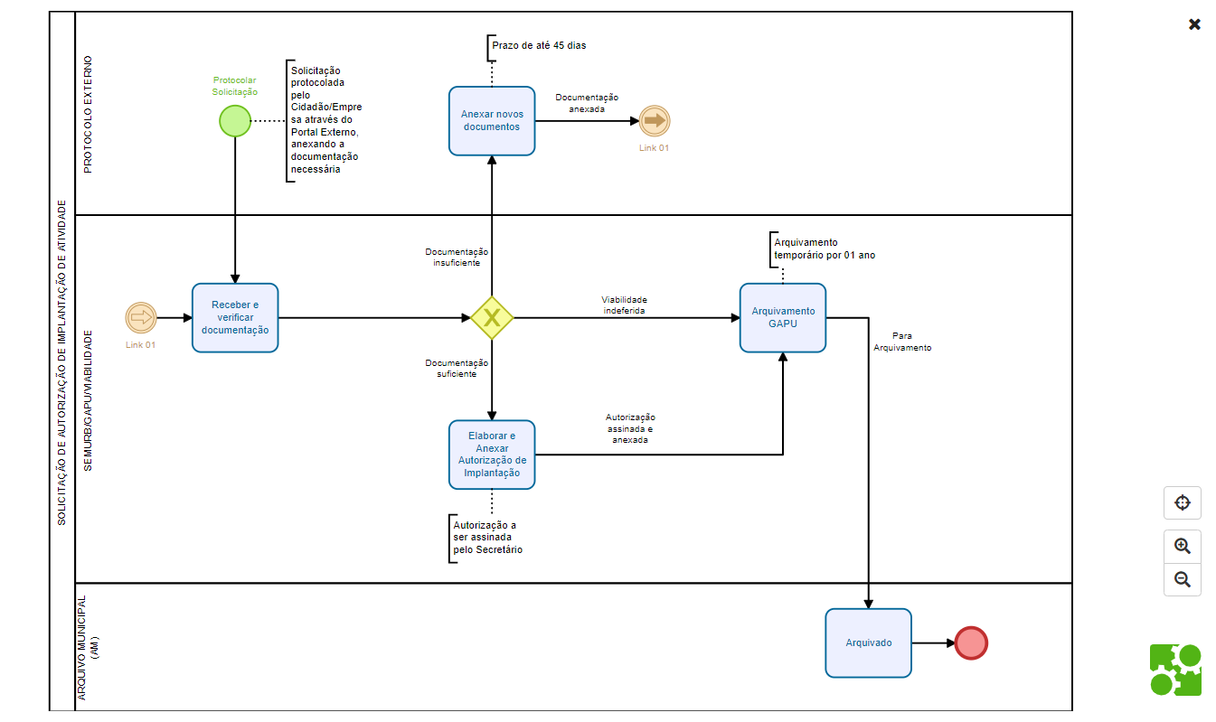
Etapas de realização deste serviço

Instrução para gerar a Declaração de Incomodidade:

1. Acessar o formulário online, aqui;

2. Preencher o formulário e depois clicar no botão "IMPRIMIR TABELA DE INCOMODIDADE";

3. Com o PDF da Declaração gerada, o Requerente e o Responsável técnico pela declaração poderão assinar por certificação eletrônica, ou imprimir a Declaração assinar o documento - igual ao documento a ser apresentado na solicitaçaõ de autorização de implantação de atividade;

4. Digitalizar a Declaração de Incomodidade assinada como arquivo PDF.

 

Instruções para Solicitação de Autorização de Implantação de Atividade:

1. USUÁRIO CADASTRADO NO SISTEMA DIGITAL

1.1. Preencherá a solicitação no Sistema Digital da PMCI, inserindo os documentos obrigatórios, inclusive a Declaração de Incomodidade, em PDF. 

2. SEMURB - GERÊNCIA ADJUNTA DE PLANEJAMENTO URBANO

TEMPO ESTIMADO DE ANÁLISE DE DOCUMENTOS: 2 DIA ÚTIL

2.1. O setor de Gerência Adjunta de Planejamento Urbano verificará as informações preenchidas no Sistema Digital e os documentos  anexados.

2.2. Se os documentos estiverem em conformidade e a Tabela de Incomodidade estiver coerente com o tipo de atividade do(s) CNAE, a Gerência Adjunta De Planejamento Urbano deverá elaborar e anexar a Autorização de Implantação no Processo - solicitando a assinatura do Secretário da SEMURB - e tramitando para o Arquivamento na referida Gerência.

2.3. Se qualquer informação ou documento estiver incompleto ou não for o solicitado, a Gerência Adjunta de Planejamento Urbano deverá solicitar a anexação de novos documentos. O Usuário deverá efetuar a anexação usando a opção DESPACHAR PROCESSO, no Sistema Digital. Ao receber os novos documentos, a Gerência Adjunta de Planejamento Urbano analisará e se os documentos estiverem em conformidade, a Gerência deverá elaborar e anexar a Autorização de Implantação no Processo - solicitando a assinatura do Secretário da SEMURB - e tramitando para o Arquivamento na referida Gerência.

2.4. Se, ao receber os novos documentos, a Gerência Adjunta de Planejamento Urbano verificar que os documentos apresentam algum tipo de inconformidade que torne a emissão da Autorização inviável, deverá tramitar para o Arquivamento na referida Gerência, justificando o motivo no despacho .

2.5. Após 1 ano no arquivo da Gerência Adjunta de Planejamento Urbano, o processo será tramitado automaticamente para o Arquivo Municipal .

Como este serviço é executado

ONLINE

Previsão do prazo para execução deste serviço

Em até 48 horas úteis

Valor(es) e forma(s) de pagamento deste serviço

Não há taxas prevista para este procedimento por ser um novo documento gerado a partir do novo PDM.

Como consultar andamento deste serviço

O Requerente, o Responsável Técnico e o Usuário cadastrado receberão e-mails cada vez que o processo for tramitado para uma nova fase. A consulta poderá ser feita pelo Usuário cadastrado - a qualquer momento - através do Sistema Digital para ver se a SEMURB está solicitando algum documento ou visualizar a Autorização assinada.

Legislação que regula este serviço

PDM - Lei 7.915 de 2021

Informações adicionais

A PMCI solicita que todos os documentos sejam anexados ao processo em formato digital em PDF. Para cada arquivo a ser anexado, o sistema aceita apenas um PDF. Algums documentos poderão ter mais de uma página. Neste caso, para que sejam anexadas no Sistema Digital, será necessário juntar todas as páginas em um único PDF. Há sites online gratuitos que permitem juntar dois ou mais PDF em um único arquivo.

Pesquisa de Satisfação do Serviço

Ajude-nos a tornar melhora nossa Prestação de Serviços. Deixe um comentário.

Em geral, esta página te ajudou?


Como podemos melhora esse conteúdo?
Atenção, este espaço apenas para descrever sobre o serviço, pois, não será respondido.


Atualizado em: 26/09/2025

Acessos: 893

Portal desenvolvido e mantido por Ágape Consultoria